12月31日晚间,中国人民银行广东省分行发布了最新的行政处罚公示信息,持牌支付公司广州合利宝支付科技有限公司因多项违规,被罚没近7500万元。作出行政处罚决定日期为2025年12月26日。这也是2025年支付公司被罚没金额最大的罚单。

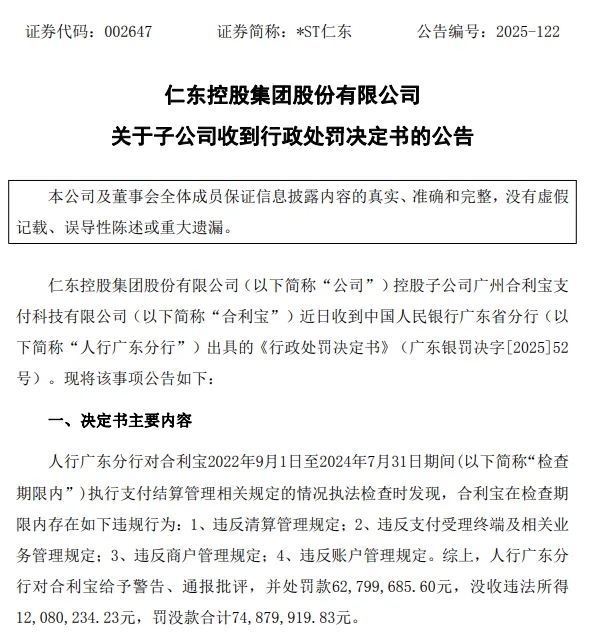
1、违反清算管理规定;
2、违反支付受理终端及相关业务管理规定;
3、违反商户管理规定;
4、违反账户管理规定。
行政处罚内容:给予警告、通报批评,并处罚款62799685.60元,没收违法所得12080234.23元,罚没款合计74879919.83元。
同时,相关责任人赵某生对合利宝支付违反支付结算管理有关规定中清算管理规定的行为负有责任。给予警告,并处罚92.5万元。
同日,合利宝支付在其官方公众号发文称,合利宝收到了中国人民银行行政处罚决定。对此,我们诚恳接受、坚决服从和落实,严格执行相关决定。

合利宝支付还表示,此前,中国人民银行根据日常执法检查安排,对合利宝开展检查并对合利宝整改工作作出了具体指导。针对相关问题,合利宝已根据人民银行要求,全面完成自查整改工作。 合利宝将引以为戒,日后持续落实监管各项规定要求,坚守风险底线,定期自查自纠,规范业务经营,不断完善内控体系和业务流程,努力为经济高质量发展多做贡献。 合利宝支付母公司仁东控股也在晚间发布了“关于子公司收到行政处罚决定书的公告”,就该处罚进行了回应。

仁东控股表示,截至本公告披露日,合利宝已完成上述罚款缴纳,目前公司生产经营活动正常。公司及合利宝高度重视人行广东分行本次检查所指出的问题,合利宝已根据中国人民银行要求,全面完成自查整改工作。合利宝将持续落实监管各项规定要求,坚守风险底线,定期自查自纠,不断完善内控体系和业务流程,保证业务稳健合规经营。 此外,仁东控股还就合利宝支付牌照仍旧处在“中止续展”状态进行了最新表态。 仁东控股称,目前,合利宝支付牌照续展尚处于中止审查阶段,该阶段各项业务正常开展。合利宝与监管部门保持密切沟通,正积极推动中止情形涉及事项及早解决,行政许可中止审查的相关情形消失后,合利宝将及时向中国人民银行提交报告。支付牌照续展进度受到行业监管政策和主管机关审批影响,存在因政策性因素或自身相关因素导致的续展进度不及预期的风险。敬请广大投资者注意投资风险。



暂无评论内容